Vitamin C Einnahme: Morgens oder abends? Der beste Zeitpunkt
Hans Dieter Großmann - Seite 4
Autor Manfred Bruns - neueste Beiträge
Blähbauch: Medikamente, Ursachen & schnelle Linderung | Ratgeber
Vitamin D & Calcium: Richtig einnehmen für starke Knochen
AOK Rezept Gültigkeit: 28 Tage Frist & Ausnahmen erklärt
Autor Marko Schmidt - neueste Beiträge
Erkältungsmittel: Richtig wählen & Symptome lindern
Vitamin B12 richtig einnehmen: Dosierung, Zeitpunkt & Formen
Bulimie-Symptome: Verhaltens-, Körper- & Psyche-Anzeichen erkennen
Vitamine gegen Haarausfall: Die besten Helfer für Ihr Haar
Veröffentlichungen des Autors
Prostata-Vorsorge ab 30: Wann ist sie wirklich nötig?
Prostata Vorsorge ab 30: Wann ist sie sinnvoll? Erfahren Sie, ob Sie zur Risikogruppe gehören, wann der PSA-Test hilft & wie Sie Ihre Prostata schützen.
Prostatakrebs-Vorsorge: Ab wann? Was zahlt die Kasse?
Prostatakrebs-Vorsorge ab wann? Erfahren Sie, ab 45/40 Jahren, was die Kasse zahlt & wann der PSA-Test sinnvoll ist. Jetzt informieren!
TK Vorsorge: Alle Leistungen & Check-ups für Ihre Gesundheit
Entdecken Sie alle TK Vorsorgeleistungen: Check-ups, Krebsfrüherkennung, Zahnvorsorge & Impfungen. Ihr umfassender Ratgeber für mehr Gesundheit.
Mumps-Symptome: Erkennen, Verlauf & Komplikationen | Was tun?
Mumps-Symptome erkennen: Von Fieber bis zur Drüsenschwellung. Erfahren Sie mehr über den Verlauf, Komplikationen & die MMR-Impfung.
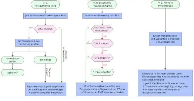
Polycythaemia vera Diagnose: JAK2, WHO-Kriterien & mehr erklärt
Diagnose Polycythaemia vera: Erfahren Sie mehr über WHO-Kriterien, JAK2-Mutation & Knochenmarkbiopsie. Ihr Weg zur sicheren Diagnose.
Verstopfte Gallengänge: Symptome erkennen & Ursachen verstehen
Erkennen Sie Symptome verstopfter Gallengänge wie Gelbsucht & Juckreiz. Finden Sie Ursachen, Diagnose & wann ärztliche Hilfe nötig ist.
Chronische Niereninsuffizienz: Diagnose & Stadien einfach erklärt
Chronische Niereninsuffizienz (CKD) diagnostizieren? Erfahren Sie mehr über Blut-, Urin- & Bildgebungstests und die KDIGO-Stadien. Jetzt informieren!
Vitamin D: Tropfen oder Tabletten? Die beste Wahl für Sie
Vitamin D: Tropfen oder Tabletten? Vergleichen Sie Bioverfügbarkeit, Dosierung & mehr. Finden Sie die ideale Form für Ihre Bedürfnisse.